Aby mój ostatni wpis na "chwalimy się" nie stał się gołosłowny i aby dodać sobie nieco dopingu, postanowiłem poprowadzić nietypową relację z budowy wtyczki do programu Blender, której zadaniem ma być ułatwienie wirtualnego modelowania statków.
Moją wtyczkę nazwałem BW Shipyard i uważam nieskromnie, że nikogo to dziwić nie powinno

Wtyczkę udostępnię po jej 100% ukończeniu, a o warunkach udostępnienia jeszcze nie myślałem.
W chwili obecnej wtyczka dostarcza następujących opcji:
Shipyard
Wstawia do sceny siatkę wirtualnej "stoczni", ułatwiającej modelowanie wirtualnych statków. Dostępne opcje widać w lewej kolumnie i są to m.in.: możliwość ustawienia ilości wręg od 1 do 100, offset dziobu i rufy, parametryzacja szerokości stoczni na dnie, KLW oraz w najwyższym punkcie, KLW na dowolnej wysokości, dodawanie modyfikatorów siatki.
Ship Hull
Wstawia do sceny wybrany model kadłuba statku. Obecnie dostępne są: HMS Victory, HMY Royal Caroline, Nina, Santa Maria oraz La Martigana (na obrazku La Martigana w wirtualnej stoczni oraz na drugim planie Nina). Opcjonalnie można włączyć lub wyłączyć prosty pokład. Do generowania pokładów bardziej spełniających szkutnicze kryteria służą kolejne narzędzia:
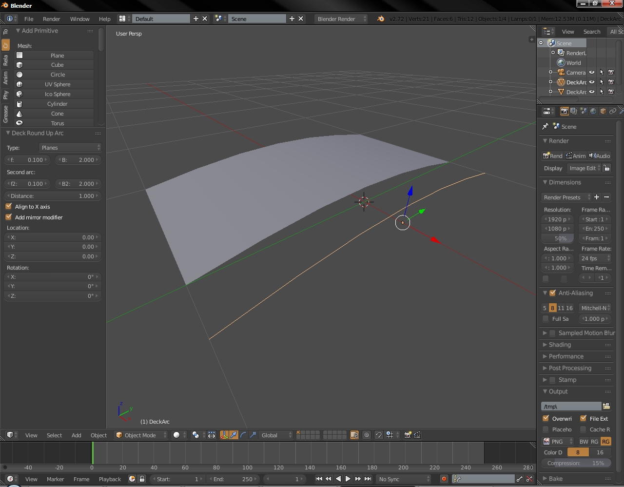
Deck Round Up Arc
Wstawia do sceny łuk konstrukcyjny pokładu, bądź sekcję pokładu, wygenerowaną zgodnie z formułą:
przy czym wielkości f oraz B są w pełni konfigurowalne. Tak wygenerowany łuk można dowolnie przekształcać w trybie edycyjnym i budować najbardziej wymyślne pokłady. (Obrazek formuły pokładu pochodzi z projektu jachtu typu Agat autorstwa Pana Zbigniewa Jana Milewskiego)
Ostatnim narzędziem dostępnym na obecnym etapie prac jest:
Deck Generator
Jak sama nazwa wskazuje, jest to automat do zaawansowanego generowania kompletnych pokładów składających się z od 1 do 32 sekcji. Oprócz szerokości poszczególnych sekcji można również definiować ich wysokość w przestrzeni i kreować pokłady zachowujące wszelkie krzywizny. Wypukłość pokładu jest obliczana dla każdej sekcji odrębnie, zgodnie z przedstawioną wyżej formułą, proporcjonalnie do szerokości każdej zdefiniowanej wręgi.
Kolejne narzędzia już wkrótce (mam ich w planie jeszcze około 25, ale o tym w przyszłości).
Pozdrawiam serdecznie
Bartek